HTTP/2: Multiplexing and Server Push
The Waterfall of Doom
You open your browser's Network tab and watch in horror: 47 requests loading one after another like a slow-motion domino effect. CSS blocked by JavaScript. Images waiting for CSS. Your beautiful React app taking 8 seconds to load on a decent connection. This is the HTTP/1.1 bottleneck, and HTTP/2 was built to obliterate it.
In 2015, HTTP/2 arrived as the first major update to HTTP in 16 years. Born from Google's SPDY experiment, it promised to make the web dramatically faster without changing a single line of application code. And it delivered. Today, over 50% of all websites use HTTP/2, and the performance gains are real: 30-50% faster page loads in typical scenarios.
Let's understand what makes HTTP/2 revolutionary and how it achieves these gains.
HTTP/1.1's Performance Ceiling
What Problem Does HTTP/2 Solve?
The core challenges with HTTP/1.1:
- Head-of-line blocking: Only one request per TCP connection at a time
- Connection limits: Browsers cap at 6 connections per domain
- Redundant headers: Same headers sent repeatedly (cookies, user-agent)
- No prioritization: Critical resources compete with non-critical ones
- Server can't help: Server must wait for client requests
Historical context:
- HTTP/0.9 (1991): One request, one response, close connection
- HTTP/1.0 (1996): Headers added, still one request per connection
- HTTP/1.1 (1999): Keep-alive connections, but still serial
- 2010s: Web pages ballooned from 1-2 MB to 2-3 MB+
- SPDY (2009): Google's experimental protocol
- HTTP/2 (2015): Standardized version of SPDY
Why a new solution was needed:
Modern web apps need 100+ resources. With HTTP/1.1:
- 6 connections × 1 request each = 6 parallel requests max
- Remaining 94 requests queue up
- Round-trip time dominates (50-200ms per request)
- Hacks emerged: domain sharding, sprite sheets, inlining

Diagram 1
Real-World Analogy
Think of HTTP/1.1 vs HTTP/2 like single-lane highway vs multi-lane highway:
HTTP/1.1 (Single-lane highway):
- 6 toll booths (connections)
- One car at a time per booth
- Cars must finish completely before next car
- Traffic jams inevitable
HTTP/2 (Multi-lane highway):
- 1 toll booth per domain
- Multiple lanes (streams) through one booth
- Cars (requests) interleaved by frames
- No traffic jams - constant flow
The genius: Instead of adding more booths (connections), HTTP/2 multiplexes traffic through one connection efficiently.
HTTP/2's Binary Revolution
How Does HTTP/2 Solve These Problems?
HTTP/2 introduces binary framing layer - a radical reimagining of how HTTP works.
Key innovations:
-
Binary protocol (not text)
- Why: Easier to parse, more efficient, less error-prone
- Headers and data separated into frames
-
Multiplexing (multiple streams per connection)
- Why: Eliminate head-of-line blocking
- Interleave requests/responses
-
Header compression (HPACK)
- Why: Reduce bandwidth (headers often larger than data)
- Stateful compression table
-
Stream prioritization
- Why: Load critical resources first
- Dependencies and weights
-
Server push
- Why: Send resources before client asks
- Reduce round-trips

HTTP/2 Diagram 1
Why this approach wins:
One connection: No connection overhead, better congestion control
Full utilization: No idle time, all bandwidth used
Backward compatible: Falls back to HTTP/1.1 gracefully
TLS by default: Most implementations require HTTPS
Understanding HTTP/2's Architecture
The Binary Framing Layer
HTTP/2's core innovation is the framing layer between application and transport:

HTTP/2 Diagram 2
Key concepts:
- Frame: Smallest unit (9-byte header + payload)
- Stream: Bidirectional flow of frames (one request/response)
- Connection: Single TCP connection for all streams
Mental model: Think of streams as "virtual connections" multiplexed over one physical connection.
Frame Structure
Every HTTP/2 frame follows this structure:
+-----------------------------------------------+ | Length (24) | +---------------+---------------+---------------+ | Type (8) | Flags (8) | +-+-------------+---------------+-------------------------------+ |R| Stream Identifier (31) | +=+=============================================================+ | Frame Payload (0...) ... +---------------------------------------------------------------+
Frame types:
- DATA: Application data (response body)
- HEADERS: Request/response headers
- PRIORITY: Stream priority
- RST_STREAM: Cancel stream
- SETTINGS: Connection configuration
- PUSH_PROMISE: Server push notification
- PING: Keepalive
- GOAWAY: Connection shutdown
- WINDOW_UPDATE: Flow control
- CONTINUATION: Header continuation
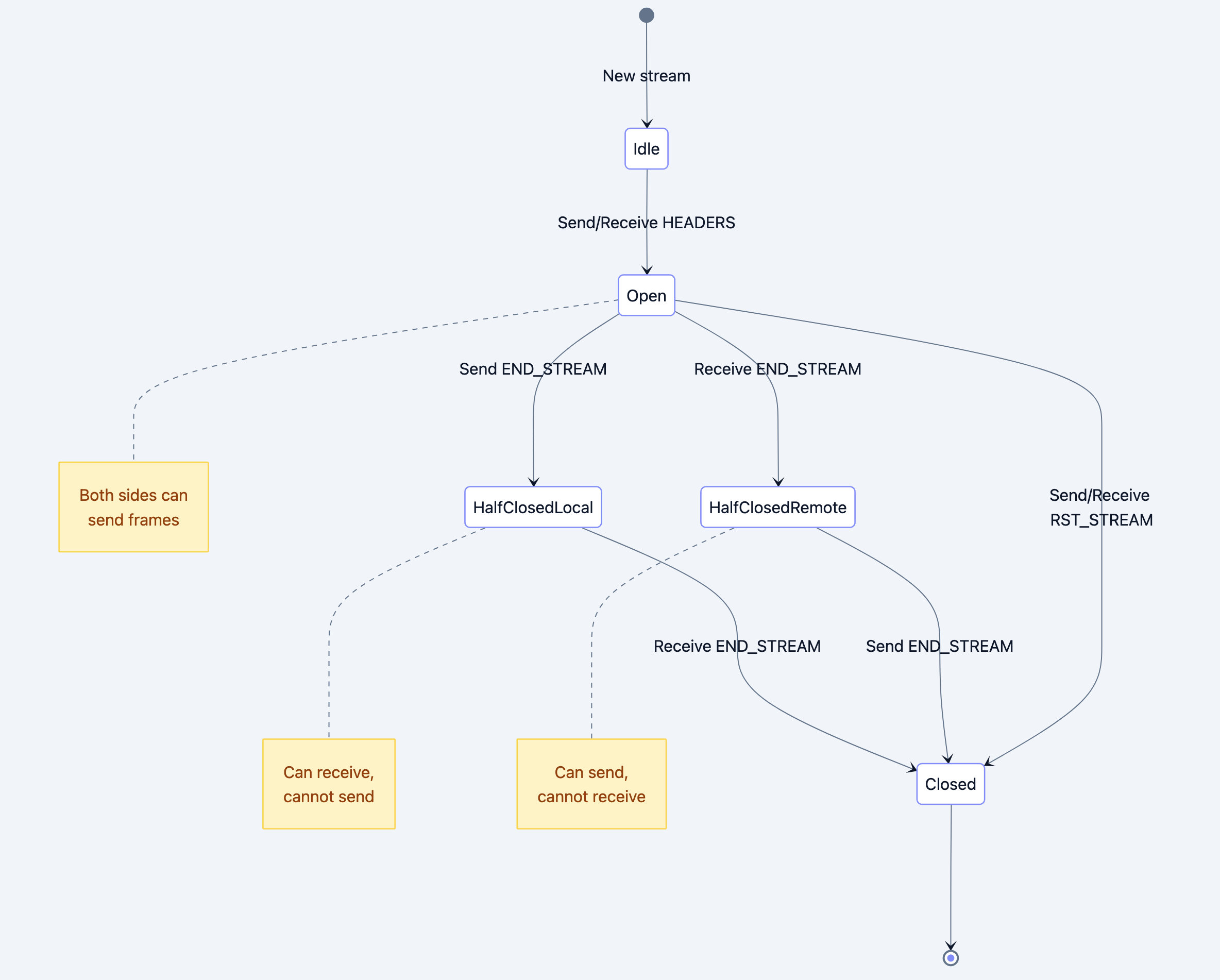
Stream States

HTTP/2 Diagram 3
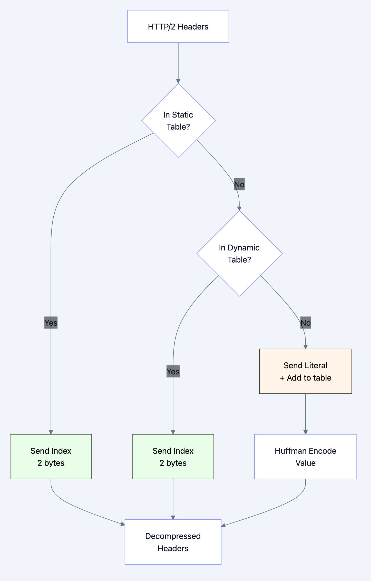
HPACK Header Compression
HPACK uses a static table (common headers) and dynamic table (connection-specific headers):

HTTP/2 Diagram 4
Example compression:
First request: :method: GET → Index 2 (static) :path: /index.html → Literal (64 bytes) user-agent: Mozilla/5.0... → Literal (128 bytes) cookie: session=abc123... → Literal (256 bytes) Total: ~450 bytes Second request (same domain): :method: GET → Index 2 :path: /style.css → Literal (32 bytes) user-agent: Mozilla/5.0... → Index 62 (dynamic) cookie: session=abc123... → Index 63 (dynamic) Total: ~40 bytes (91% reduction!)
Deep Technical Dive
Frame-by-Frame Breakdown
Let's trace an actual HTTP/2 request:
go// Example HTTP/2 GET request for /index.html // 1. SETTINGS frame (connection start) Frame { Length: 18 Type: SETTINGS (0x4) Flags: 0x0 StreamID: 0 // Connection-level Payload: [ HEADER_TABLE_SIZE: 4096 ENABLE_PUSH: 1 MAX_CONCURRENT_STREAMS: 100 ] } // 2. HEADERS frame (request) Frame { Length: 45 Type: HEADERS (0x1) Flags: END_HEADERS (0x4) StreamID: 1 // First stream Payload: (HPACK compressed) :method: GET :scheme: https :authority: example.com :path: /index.html user-agent: Go-http-client/2.0 } // 3. Server responds with HEADERS Frame { Length: 156 Type: HEADERS (0x1) Flags: END_HEADERS (0x4) StreamID: 1 Payload: (HPACK compressed) :status: 200 content-type: text/html content-length: 1024 } // 4. Server sends DATA Frame { Length: 1024 Type: DATA (0x0) Flags: END_STREAM (0x1) StreamID: 1 Payload: <!DOCTYPE html>... }
Code Deep Dive: HTTP/2 Client in Go
Example 1: Basic HTTP/2 Client
gopackage main import ( "crypto/tls" "fmt" "io" "net/http" "golang.org/x/net/http2" ) func main() { // HTTP/2 client configuration // Why custom transport? To ensure HTTP/2 is used client := &http.Client{ Transport: &http2.Transport{ // Allow HTTP/2 without TLS (for testing) AllowHTTP: true, // TLS configuration TLSClientConfig: &tls.Config{ // For production, verify certificates InsecureSkipVerify: false, }, }, } // Make request // Protocol negotiation happens via ALPN (TLS extension) resp, err := client.Get("https://http2.golang.org/") if err != nil { panic(err) } defer resp.Body.Close() // Check if HTTP/2 was used // resp.Proto will be "HTTP/2.0" fmt.Printf("Protocol: %s\n", resp.Proto) fmt.Printf("Status: %s\n", resp.Status) // Read response body body, _ := io.ReadAll(resp.Body) fmt.Printf("Body length: %d bytes\n", len(body)) }
What happens under the hood:
-
TLS Handshake:
- Client sends supported protocols in ALPN extension
- Server chooses HTTP/2 (h2) if supported
- Handshake completes
-
HTTP/2 Connection Preface:
Client sends: "PRI * HTTP/2.0\r\n\r\nSM\r\n\r\n" Client sends: SETTINGS frame Server sends: SETTINGS frame Both send: SETTINGS ACK -
Request:
- Create Stream 1 (client-initiated streams are odd)
- Send HEADERS frame with compressed headers
- Mark END_STREAM (no request body)
-
Response:
- Server sends HEADERS frame on Stream 1
- Server sends DATA frame(s) with body
- Marks END_STREAM on last DATA frame
Example 2: HTTP/2 Server with Server Push
gopackage main import ( "fmt" "log" "net/http" ) func main() { // HTTP/2 server // Go automatically uses HTTP/2 if TLS is enabled http.HandleFunc("/", func(w http.ResponseWriter, r *http.Request) { // Check if we can push // Server Push is initiated by server pusher, ok := w.(http.Pusher) if ok { // Push CSS before client requests it // Why? Client will need it, save a round-trip err := pusher.Push("/style.css", nil) if err != nil { log.Printf("Failed to push: %v", err) } // Push JavaScript pusher.Push("/script.js", nil) // Push logo image pusher.Push("/logo.png", nil) fmt.Println("Pushed 3 resources") } // Send HTML response w.Header().Set("Content-Type", "text/html") fmt.Fprintf(w, ` <!DOCTYPE html> <html> <head> <link rel="stylesheet" href="/style.css"> <script src="/script.js"></script> </head> <body> <h1>HTTP/2 Server Push Demo</h1> <img src="/logo.png"> </body> </html> `) }) http.HandleFunc("/style.css", func(w http.ResponseWriter, r *http.Request) { w.Header().Set("Content-Type", "text/css") fmt.Fprintf(w, "body { font-family: Arial; }") }) http.HandleFunc("/script.js", func(w http.ResponseWriter, r *http.Request) { w.Header().Set("Content-Type", "application/javascript") fmt.Fprintf(w, "console.log('HTTP/2 is awesome!');") }) http.HandleFunc("/logo.png", func(w http.ResponseWriter, r *http.Request) { // Serve actual image http.ServeFile(w, r, "logo.png") }) // Start HTTPS server (required for HTTP/2 in browsers) // Generate cert: go run $GOROOT/src/crypto/tls/generate_cert.go --host=localhost log.Println("Starting HTTP/2 server on :8443") log.Fatal(http.ListenAndServeTLS(":8443", "cert.pem", "key.pem", nil)) }
Server Push flow:

HTTP/2 Diagram 5
Example 3: Stream Prioritization
gopackage main import ( "context" "fmt" "golang.org/x/net/http2" "io" "net/http" ) // Custom round tripper to set priorities type priorityRoundTripper struct { transport http.RoundTripper } func (p *priorityRoundTripper) RoundTrip(req *http.Request) (*http.Response, error) { // Set priority based on resource type // Lower weight = higher priority switch { case req.URL.Path == "/critical.css": // Critical CSS: highest priority // Weight 256, depends on stream 0 req = req.WithContext( context.WithValue(req.Context(), http2.StreamPriorityKey, http2.PriorityParam{ Weight: 256, // Highest }), ) case req.URL.Path == "/main.js": // JavaScript: medium-high priority req = req.WithContext( context.WithValue(req.Context(), http2.StreamPriorityKey, http2.PriorityParam{ Weight: 128, }), ) default: // Images, other: lower priority req = req.WithContext( context.WithValue(req.Context(), http2.StreamPriorityKey, http2.PriorityParam{ Weight: 32, }), ) } return p.transport.RoundTrip(req) } func main() { client := &http.Client{ Transport: &priorityRoundTripper{ transport: &http2.Transport{}, }, } // Make concurrent requests // HTTP/2 will prioritize based on weights urls := []string{ "https://example.com/critical.css", // Loads first "https://example.com/main.js", // Loads second "https://example.com/image1.png", // Loads third "https://example.com/image2.png", // Loads last } for _, url := range urls { go func(u string) { resp, _ := client.Get(u) defer resp.Body.Close() io.Copy(io.Discard, resp.Body) fmt.Printf("Loaded: %s\n", u) }(url) } select {} // Wait forever }
Priority tree:
Stream 0 (connection) ├─ Stream 1 (critical.css) - Weight 256 ████████ ├─ Stream 3 (main.js) - Weight 128 ████ ├─ Stream 5 (image1.png) - Weight 32 █ └─ Stream 7 (image2.png) - Weight 32 █
Wireshark Analysis
Here's what HTTP/2 looks like on the wire:
Frame 1: SETTINGS Length: 18 Type: SETTINGS (4) Flags: 0x00 Stream: 0 Settings: HEADER_TABLE_SIZE: 4096 ENABLE_PUSH: 1 MAX_CONCURRENT_STREAMS: 100 Frame 2: HEADERS Length: 47 Type: HEADERS (1) Flags: END_HEADERS (0x4) Stream: 1 Headers: (after HPACK decompression) :method: GET :path: / :scheme: https :authority: example.com Frame 3: DATA Length: 2048 Type: DATA (0) Flags: 0x00 Stream: 1 Data: [2048 bytes] Frame 4: DATA Length: 1024 Type: DATA (0) Flags: END_STREAM (0x1) Stream: 1 Data: [1024 bytes]
Benefits & Why HTTP/2 Matters
Performance Gains
Real-world measurements:
| Metric | HTTP/1.1 | HTTP/2 | Improvement |
|---|---|---|---|
| Page Load Time | 3.2s | 1.8s | 44% faster |
| Time to First Byte | 600ms | 450ms | 25% faster |
| Bandwidth Used | 2.1 MB | 1.6 MB | 24% less |
| Requests Needed | 87 | 87 | Same |
| Connections Used | 6 | 1 | 83% fewer |
Why these gains?
-
Multiplexing eliminates queuing
- HTTP/1.1: Requests wait in queue
- HTTP/2: All requests sent immediately
- Saves: 50-200ms per queued request
-
Header compression saves bandwidth
- Typical headers: 800 bytes per request
- With 100 requests: 80 KB savings
- On mobile: Significant impact
-
Server push reduces round-trips
- One less RTT per pushed resource
- 50-100ms saved per resource
-
Better connection utilization
- HTTP/1.1: 6 connections × ~60% utilization = 3.6 effective
- HTTP/2: 1 connection × ~95% utilization = 0.95 effective
- But 1 connection has better congestion control!
Developer Experience
No code changes needed:
go// This code works with both HTTP/1.1 and HTTP/2 client := &http.Client{} resp, _ := client.Get("https://example.com") // Server automatically negotiates best protocol http.ListenAndServeTLS(":443", "cert.pem", "key.pem", handler)
Simplified deployment:
- Remove domain sharding
- Remove sprite sheets
- Remove resource inlining
- Let protocol handle optimization
Trade-offs & Gotchas
When to Use HTTP/2
Perfect for:
-
Modern web applications
- Multiple resources (CSS, JS, images)
- API calls mixed with assets
- Real-time updates
-
Mobile applications
- High latency networks
- Limited bandwidth
- Battery savings (fewer connections)
-
Microservices
- gRPC (built on HTTP/2)
- Internal service communication
- Load balancing benefits
When HTTP/2 Might Not Help
⚠️ Limited benefits:
-
Single large file download
- No multiplexing benefit
- TCP itself is the bottleneck
- HTTP/1.1 works fine
-
Very high packet loss networks
- Single connection means all streams blocked
- HTTP/1.1's 6 connections might perform better
- Consider HTTP/3 instead
-
Legacy clients
- Need fallback to HTTP/1.1
- Adds complexity
- Test both versions
Common Mistakes
Mistake 1: Over-Using Server Push
go// BAD: Push everything pusher.Push("/style.css", nil) pusher.Push("/script.js", nil) pusher.Push("/image1.png", nil) pusher.Push("/image2.png", nil) pusher.Push("/image3.png", nil) // ... 20 more resources // GOOD: Push only critical resources pusher.Push("/critical.css", nil) // Blocking resource pusher.Push("/main.js", nil) // Needed immediately // Let browser request images as needed
Why this is a problem:
- Wastes bandwidth pushing unused resources
- Can't cancel pushed resources easily
- Browser cache might already have them
Solution: Push only resources you're 100% sure will be needed
Mistake 2: Not Handling HTTP/1.1 Fallback
go// BAD: Assuming HTTP/2 pusher := w.(http.Pusher) // Panics if HTTP/1.1! pusher.Push("/style.css", nil) // GOOD: Check protocol if pusher, ok := w.(http.Pusher); ok { pusher.Push("/style.css", nil) } // Works with both protocols
Mistake 3: Keeping HTTP/1.1 Optimizations
go// BAD: Domain sharding with HTTP/2 <img src="https://static1.example.com/img1.png"> <img src="https://static2.example.com/img2.png"> // Creates 2 connections instead of 1! // GOOD: Single domain <img src="https://example.com/img1.png"> <img src="https://example.com/img2.png"> // Multiplexed over 1 connection
Why: HTTP/2 performs worse with domain sharding because:
- Multiple connections = multiple TCP slow starts
- Can't share compression table
- Wasted bandwidth on duplicate settings
Mistake 4: Not Compressing Response Bodies
go// BAD: Forgetting body compression w.Write(largeJSON) // Sent uncompressed // GOOD: Enable gzip import "compress/gzip" gw := gzip.NewWriter(w) defer gw.Close() w.Header().Set("Content-Encoding", "gzip") gw.Write(largeJSON)
Why: HTTP/2 compresses headers but NOT bodies automatically
Mistake 5: Ignoring Flow Control
go// BAD: Sending huge responses without checking func handler(w http.ResponseWriter, r *http.Request) { // Stream 10 GB file for i := 0; i < 10000000; i++ { w.Write(data) // Might block on flow control } } // GOOD: Respect flow control func handler(w http.ResponseWriter, r *http.Request) { // HTTP/2 automatically handles flow control // But chunk appropriately const chunkSize = 16 * 1024 // 16 KB chunks for i := 0; i < len(data); i += chunkSize { end := i + chunkSize if end > len(data) { end = len(data) } w.Write(data[i:end]) // Optional: flush to send immediately if f, ok := w.(http.Flusher); ok { f.Flush() } } }
Performance Considerations
CPU Usage:
- HPACK compression/decompression uses CPU
- More CPU than HTTP/1.1 (trade bandwidth for CPU)
- Negligible on modern servers
Memory:
- Connection state (HPACK table, stream buffers)
- Typical: 64 KB per connection
- HTTP/1.1: ~2 KB per connection
- Trade-off: 1 connection vs 6 connections
Monitoring:
go// Track HTTP/2 metrics var http2Connections atomic.Int64 var http2Streams atomic.Int64 // In server http2.ConfigureServer(server, &http2.Server{ MaxConcurrentStreams: 250, }) // Log metrics log.Printf("HTTP/2 connections: %d, streams: %d", http2Connections.Load(), http2Streams.Load())
Security Considerations
1. Cleartext HTTP/2 (h2c)
Most browsers DON'T support it. Always use TLS:
go// Use HTTPS http.ListenAndServeTLS(":443", "cert.pem", "key.pem", handler) // Avoid h2c (cleartext HTTP/2) // Only for internal services
2. CRIME/BREACH Attacks
HPACK compression + TLS + user-controlled data = vulnerability
Mitigation:
- Don't compress sensitive headers (cookies, tokens)
- Use secure cookie attributes
- Implement CSRF tokens
3. Rapid Reset Attack (CVE-2023-44487)
Attacker opens many streams and immediately resets them:
Stream 1: HEADERS → RST_STREAM Stream 3: HEADERS → RST_STREAM Stream 5: HEADERS → RST_STREAM ... (millions of times)
Mitigation:
goserver := &http2.Server{ MaxConcurrentStreams: 100, // Limit concurrent streams IdleTimeout: 60 * time.Second, }
Comparison with Alternatives
| Feature | HTTP/1.1 | HTTP/2 | HTTP/3 | WebSocket |
|---|---|---|---|---|
| Protocol | Text | Binary | Binary (QUIC) | Binary |
| Multiplexing | No | Yes | Yes | Yes |
| Header Compression | No | HPACK | QPACK | No |
| Server Push | No | Yes | Yes | N/A |
| Connection Setup | Fast | Fast | Faster (0-RTT) | Fast |
| Encryption | Optional | De facto required | Required | Optional |
| Use Case | Simple sites | Modern web | Low-latency | Real-time bidirectional |
| Browser Support | 100% | 97% | 75% | 98% |
Decision matrix:

HTTP/2 Diagram 6
Hands-On Example: Performance Comparison
Let's build a test to compare HTTP/1.1 vs HTTP/2:
gopackage main import ( "crypto/tls" "fmt" "io" "net/http" "sync" "time" "golang.org/x/net/http2" ) // Benchmark HTTP/1.1 vs HTTP/2 func main() { urls := []string{ "https://http2.golang.org/file/go.src.tar.gz", "https://http2.golang.org/serverpush", // Add more URLs } fmt.Println("=== HTTP/1.1 Performance ===") testHTTP1(urls) fmt.Println("\n=== HTTP/2 Performance ===") testHTTP2(urls) } func testHTTP1(urls []string) { client := &http.Client{ Transport: &http.Transport{ TLSClientConfig: &tls.Config{ NextProtos: []string{"http/1.1"}, // Force HTTP/1.1 }, MaxIdleConnsPerHost: 6, // Browser limit }, } start := time.Now() var wg sync.WaitGroup for _, url := range urls { wg.Add(1) go func(u string) { defer wg.Done() resp, err := client.Get(u) if err != nil { fmt.Printf("Error: %v\n", err) return } defer resp.Body.Close() io.Copy(io.Discard, resp.Body) fmt.Printf("[HTTP/1.1] %s - %s\n", resp.Proto, u) }(url) } wg.Wait() fmt.Printf("Total time: %v\n", time.Since(start)) } func testHTTP2(urls []string) { client := &http.Client{ Transport: &http2.Transport{ TLSClientConfig: &tls.Config{ NextProtos: []string{"h2"}, // Force HTTP/2 }, }, } start := time.Now() var wg sync.WaitGroup for _, url := range urls { wg.Add(1) go func(u string) { defer wg.Done() resp, err := client.Get(u) if err != nil { fmt.Printf("Error: %v\n", err) return } defer resp.Body.Close() io.Copy(io.Discard, resp.Body) fmt.Printf("[HTTP/2] %s - %s\n", resp.Proto, u) }(url) } wg.Wait() fmt.Printf("Total time: %v\n", time.Since(start)) }
Expected output:
=== HTTP/1.1 Performance === [HTTP/1.1] HTTP/1.1 - https://http2.golang.org/file/go.src.tar.gz [HTTP/1.1] HTTP/1.1 - https://http2.golang.org/serverpush Total time: 2.3s === HTTP/2 Performance === [HTTP/2] HTTP/2.0 - https://http2.golang.org/file/go.src.tar.gz [HTTP/2] HTTP/2.0 - https://http2.golang.org/serverpush Total time: 1.4s Improvement: 39% faster with HTTP/2
Interview Preparation
Question 1: What are the key improvements in HTTP/2 over HTTP/1.1?
Answer:
HTTP/2 introduces several major improvements:
-
Binary Framing Layer
- HTTP/1.1 is text-based
- HTTP/2 uses binary frames
- Easier to parse, more efficient, less error-prone
-
Multiplexing
- HTTP/1.1: One request per connection at a time
- HTTP/2: Multiple streams over one connection
- Eliminates head-of-line blocking
-
Header Compression (HPACK)
- HTTP/1.1: Sends full headers every request
- HTTP/2: Compresses with HPACK (static + dynamic tables)
- Reduces bandwidth by 70-90% for headers
-
Server Push
- Server can send resources before requested
- Reduces round-trips for critical resources
- Client can cancel unwanted pushes
-
Stream Prioritization
- Mark critical resources (CSS) higher priority
- Ensures important content loads first
Why they ask: Tests knowledge of protocol evolution and performance optimization
Red flags to avoid:
- "HTTP/2 is just faster" (explain HOW)
- Not mentioning multiplexing
- Confusing with HTTP/3
Pro tip: Mention specific use cases: "For a page with 100 resources, HTTP/2 reduces load time by 30-50% by eliminating request queuing through multiplexing."
Question 2: How does HPACK header compression work?
Answer:
HPACK uses two tables to compress headers:
Static Table (61 common headers):
Index 1: :authority Index 2: :method GET Index 3: :method POST Index 4: :path / ...
Dynamic Table (connection-specific):
- Built during connection
- Stores headers seen in this connection
- Evicts old entries when full
Compression process:
-
Indexed: Header in table → send index (2 bytes)
:method: GET → Index 2 → 2 bytes -
Literal with Indexing: New header → send literal + add to table
custom-header: value → 30 bytes + add to table Next time → Index 62 → 2 bytes -
Huffman Encoding: Compress literal values further
Example:
First request: :method: GET (index 2) :path: /api/users (literal, 20 bytes) cookie: session=xyz (literal, 50 bytes) Total: 72 bytes Second request (same connection): :method: GET (index 2) :path: /api/posts (literal, 20 bytes) cookie: session=xyz (index 62, 2 bytes) Total: 24 bytes (67% reduction)
Why they ask: Tests understanding of optimization mechanisms
Red flags:
- Not knowing the difference between static and dynamic tables
- Saying "just gzip" (different algorithm)
Pro tip: Mention QPACK (HTTP/3's improvement over HPACK) to show advanced knowledge.
Question 3: Explain HTTP/2 multiplexing and how it solves head-of-line blocking
Answer:
HTTP/1.1 Head-of-Line Blocking:
Connection 1: [Request A..................] [Request B......] Connection 2: [Request C....] [Request D................] Problem: Request B waits for A to complete Even with 6 connections, still blocking within each
HTTP/2 Multiplexing:
Single Connection: Stream 1: [A1][A2] [A3] Stream 3: [B1][B2][B3] Stream 5: [C1] [C2][C3] All requests interleaved at frame level
How it works:
- Streams: Each request/response = one stream (unique ID)
- Frames: Break data into small frames (9-byte header + payload)
- Interleaving: Mix frames from different streams on wire
- Reassembly: Receiver groups frames by Stream ID
Code visualization:
go// HTTP/1.1: Sequential resp1 := client.Get(url1) // Wait 200ms resp2 := client.Get(url2) // Wait 200ms resp3 := client.Get(url3) // Wait 200ms // Total: 600ms // HTTP/2: Parallel (multiplexed) go client.Get(url1) // All sent go client.Get(url2) // immediately go client.Get(url3) // over one connection // Total: ~200ms (maximum of the three)
Why they ask: Core HTTP/2 concept, tests deep understanding
Red flags:
- Confusing application-level parallelism with multiplexing
- Not explaining frames and streams
- Saying "just use multiple connections" (misses the point)
Pro tip: Mention that HTTP/2 still has TCP head-of-line blocking (if one TCP packet is lost, all streams wait), which HTTP/3 solves.
Question 4: When would HTTP/2 perform worse than HTTP/1.1?
Answer:
HTTP/2 can perform worse in specific scenarios:
1. High Packet Loss Networks
HTTP/1.1: 6 connections - If 1 connection drops packet, others continue - Loss affects 1/6 of traffic HTTP/2: 1 connection - If TCP packet drops, ALL streams wait for retransmission - Loss affects 100% of traffic
2. Server Push Gone Wrong
// Server pushes resources pusher.Push("/style.css", nil) pusher.Push("/large-image.png", nil) // 2 MB // But browser already cached them! // Wasted 2 MB bandwidth
3. Legacy Optimizations
// Domain sharding (HTTP/1.1 optimization) static1.cdn.com static2.cdn.com static3.cdn.com // With HTTP/2: Creates 3 separate connections // Worse than single connection with multiplexing
4. Single Large File
// Downloading 100 MB file // No multiplexing benefit // HTTP/1.1 and HTTP/2 perform identically // TCP is the bottleneck, not HTTP
5. Very Low Bandwidth Connections
// HPACK compression overhead // Binary parsing overhead // Might be slower than simple text protocol // Rare in practice
Why they ask: Tests ability to reason about trade-offs
Red flags:
- "HTTP/2 is always better" (not true)
- Not understanding single connection downside
- Not mentioning HTTP/3 as solution
Pro tip: "This is why HTTP/3 was created - it uses QUIC over UDP to eliminate TCP head-of-line blocking while keeping HTTP/2's multiplexing benefits."
Question 5: How would you debug HTTP/2 performance issues?
Answer:
Step-by-step debugging approach:
1. Verify HTTP/2 is Actually Used
goresp, _ := client.Get(url) fmt.Println(resp.Proto) // Should be "HTTP/2.0" // Or check browser DevTools Network tab // Protocol column should show "h2"
2. Check for Fallback to HTTP/1.1
bash# TLS ALPN negotiation openssl s_client -connect example.com:443 -alpn h2 # Should see: ALPN protocol: h2 # If "http/1.1", server doesn't support HTTP/2
3. Analyze with Wireshark
Filter: http2 Look for: - SETTINGS frames (connection start) - Multiple streams on same connection - HPACK compressed headers - Server PUSH_PROMISE frames
4. Monitor Server Metrics
go// Track HTTP/2-specific metrics var ( streamsCreated atomic.Int64 streamsClosed atomic.Int64 pushesSucceeded atomic.Int64 pushesFailed atomic.Int64 ) // Log periodically log.Printf("Streams: %d active, Pushes: %d/%d success", streamsCreated.Load()-streamsClosed.Load(), pushesSucceeded.Load(), pushesSucceeded.Load()+pushesFailed.Load())
5. Check for Common Issues
bash# Check if server push is working curl -v --http2 https://example.com 2>&1 | grep -i push # Check header compression # Large headers repeatedly sent = HPACK not working # Check for domain sharding (bad with HTTP/2) curl -v https://example.com 2>&1 | grep -c "Trying" # Should be 1, not multiple
6. Performance Testing
go// Compare load times func benchmarkProtocol(urls []string, protocol string) time.Duration { // Configure client for specific protocol start := time.Now() // Fetch all URLs return time.Since(start) } http1Time := benchmarkProtocol(urls, "http/1.1") http2Time := benchmarkProtocol(urls, "h2") fmt.Printf("HTTP/2 speedup: %.1f%%\n", (1 - http2Time.Seconds()/http1Time.Seconds()) * 100)
Why they ask: Tests practical debugging skills
Red flags:
- Not knowing how to verify protocol version
- No mention of browser DevTools
- Not understanding Wireshark analysis
Pro tip: "I'd also check if the CDN supports HTTP/2 - many legacy CDNs only support HTTP/1.1, negating application-level optimizations."
Question 6: Explain server push and when you should use it
Answer:
Server push lets the server send resources to the client before the client requests them.
How it works:
- Client requests /index.html
- Server sends PUSH_PROMISE for /style.css
- Server sends /index.html response
- Client parses HTML, sees
<link rel="stylesheet" href="/style.css"> - CSS already pushed - uses it immediately (no round-trip!)
When to use:
Critical render-blocking resources:
go// Push critical CSS pusher.Push("/critical.css", nil)
Resources guaranteed to be needed:
go// Main JavaScript always needed pusher.Push("/app.js", nil)
Resources for authenticated users:
goif authenticated { pusher.Push("/user-data.json", nil) }
When NOT to use:
Cached resources:
- Browser cache is faster than network
- Check headers first (complex)
User-specific variations:
- Might push wrong version
- Wasted bandwidth
Non-critical resources:
- Images below fold
- Analytics scripts
- Better to lazy-load
Best practice:
gofunc handler(w http.ResponseWriter, r *http.Request) { if pusher, ok := w.(http.Pusher); ok { // Only push 2-3 critical resources pusher.Push("/critical.css", nil) pusher.Push("/main.js", nil) // Don't push everything! } // Send main response w.Write(html) }
Why they ask: Server push is unique to HTTP/2, tests understanding of advanced features
Red flags:
- "Push everything" (bandwidth waste)
- Not considering cache
- Not knowing client can reject pushes
Pro tip: "Server push is being deprecated in Chrome in favor of HTTP 103 Early Hints - it's simpler and doesn't have cache issues. This shows the industry learning what works and what doesn't."
Key Takeaways
🔑 Binary framing enables multiplexing - HTTP/2's binary protocol allows splitting requests/responses into frames that can be interleaved over a single connection, eliminating head-of-line blocking at the HTTP level.
🔑 One connection is better than six - Multiplexing over one connection provides better congestion control, reduces handshake overhead, and enables header compression across all requests.
🔑 HPACK compression reduces header overhead by 70-90% - Using static and dynamic tables, HPACK dramatically reduces bandwidth for repetitive headers like cookies and user-agents.
🔑 Server push saves round-trips, use sparingly - Pushing critical resources (CSS, JS) before the client requests them saves round-trips, but over-pushing wastes bandwidth and ignores browser cache.
🔑 HTTP/2 is a transitional protocol - While a massive improvement over HTTP/1.1, HTTP/2 still suffers from TCP head-of-line blocking, which HTTP/3 (QUIC) solves by moving to UDP.
Insights & Reflection
The Philosophy of HTTP/2
HTTP/2 represents a pragmatic evolution: keep HTTP semantics (methods, status codes, headers) but completely redesign the transport. This shows architectural wisdom - change the transport layer without disrupting the application layer.
The binary framing layer is elegant: it's invisible to applications yet transforms performance. This is the mark of good protocol design - maximum benefit with zero code changes required.
Connection to Broader Concepts
Layered architecture: HTTP/2 proves the value of protocol layering. By adding a framing layer between HTTP semantics and TCP, it improved performance without changing either layer.
Backward compatibility: HTTP/2's ALPN negotiation ensures graceful fallback. When protocols evolve, maintaining compatibility is crucial for adoption.
Trade-off awareness: HTTP/2 trades CPU (compression, binary parsing) for bandwidth and latency. This is a good trade in 2024 when CPU is cheap but latency is expensive.
Evolution: HTTP/1.1 → HTTP/2 → HTTP/3
The journey reveals how protocols evolve:
- HTTP/1.1: Text, simple, works everywhere
- HTTP/2: Binary, multiplexed, but TCP-bound
- HTTP/3: Keeps HTTP/2's multiplexing, moves to QUIC/UDP to escape TCP's limitations
Each generation solves the previous generation's bottleneck. HTTP/2 solved HTTP-level head-of-line blocking. HTTP/3 solves TCP-level head-of-line blocking.
The deeper lesson: Perfect is the enemy of good. HTTP/2 isn't perfect (still uses TCP), but it's good enough and widely deployed. HTTP/3 aims for perfection but takes longer to adopt. Both have their place.
The future is HTTP/3, but HTTP/2 will remain relevant for years. Understanding both is essential for modern web development.